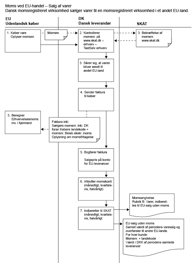
Når du sælger en vare til en momsregistreret virksomhed i et andet EU-land, skal du ikke beregne moms, hvis følgende betingelser er opfyldt:

  • Varen transporteres fysisk til et andet EU-land
  • Det momsnummer, hvorunder køber er momsregistreret i et andet EU-land, fremgår af fakturaen.

Hvis blot én af betingelserne ikke er opfyldt, skal du beregne dansk moms. Det er derfor altid nødvendigt, at varen forlader Danmark, og at købers momsnummer fremgår af fakturaen, når du ikke beregner moms.

Nogle lande anvender særlige momsnumre i forbindelse med EU-handel. Ved salg til en momsregistreret virksomhed i et sådant EU-land er det købers EU-handelsmomsnummer, der skal fremgå af fakturaen. Betingelserne er ikke opfyldt, hvis det i stedet er købers indenlandske momsnummer, der fremgår.

Du skal som sælger kunne dokumentere, at varen er sendt eller transporteret til et andet EU-land. Dokumentationen kan være en transportfaktura, et fragtbrev eller en erklæring fra fragtfører eller speditør.

Hvis sælger eller køber selv står for transporten til et andet EU-land, kan dokumentationen bestå i en erklæring om, at varen er modtaget i et andet EU-land.

Købers momsnummer kan kontrolleres på skat.dk. Læs mere i afsnittet "Bekræftelse af momsnumre".

Brugte varer

Hvis en vare sælges efter de særlige regler for brugte varer, skal du altid beregne dansk moms. Det gælder også, når køber er registreret i modtagerlandet.

Nye transportmidler

Ved handel med nye transportmidler gælder de samme regler som for almindelige varer ved beregning af moms. Definitionen på nye transportmidler findes i ordlisten.

Momsangivelsen

Ved EU-varehandel skal du som ved indenlandsk salg gøre det momspligtige salg op for hver momsperiode. Når du sælger varer til et andet EU-land uden moms, er salget fritaget for moms (med 0 sats), men fradragsretten bevares. Der vil derfor ikke være nogen salgsmoms at angive, men du skal som hovedregel skrive værdien af leverancen i rubrik B - varer, "indberettes til EU-salg uden moms" på momsangivelsen.

Eksempel
Du sælger varer uden moms til en momsregistreret virksomhed i et andet EU-land. Fakturabeløbet er 200.000 kr. Det betyder, at du skal skrive de 200.000 kr. i rubrik B - varer, "indberettes til EU-salg uden moms".

Hvis du skal lægge dansk moms på salg af varer til andre EU-lande, fordi betingelserne ikke er opfyldt, skal du udfylde momsangivelsen på samme måde, som du gør ved indenlandsk handel.

Eksempel
Du sælger en vare til en værdi af 37.500 kr. inkl. dansk moms. Momsen udgør 7.500 kr. Her skal du skrive 7.500 kr. i rubrikken Salgsmoms (udg. moms).

EU-salg uden moms

Når du sælger varer uden moms til momsregistrerede virksomheder i andre EU-lande, skal du indberette oplysninger til EU-salg uden moms (tidligere listeoplysninger) til Skattestyrelsen. Du kan læse mere i afsnittet "EU-salg uden moms".

Workflow: Salg af varer - Dansk momsregistreret virksomhed sælger varer til en momsregistreret virksomhed i et andet EU-land.